
3 personas en HR.
500 empleados.
Sin consultora externa, sin presupuesto para contratar, sin milagros.
Solo un stack de herramientas bien conectado y la disciplina de mantenerlo.
No te voy a contar una historia de éxito inventada. Te voy a enseñar exactamente qué flujos tiene montados ese equipo, qué código los mueve, qué probaron y tiraron a la basura, y qué sigue sin funcionar a día de hoy.

El problema de escala que nadie nombra bien
Hay un momento en la vida de una empresa en el que el ratio empleados/HR se vuelve insostenible.
No es un ratio académico. Es el momento en que el equipo de People pasa de trabajar en los procesos a trabajar contra los procesos.
Cada semana que pasa sin estructura automatizada son más horas de trabajo manual. Más cosas que se caen. Más managers que preguntan lo mismo por tres canales distintos. Más nuevas incorporaciones con un onboarding que depende de si quien lo gestiona ese día tuvo una buena mañana.
La respuesta habitual es: contratar más gente de HR.
La respuesta real es: diseñar el sistema para que escale antes de necesitar contratar.
Y aquí es donde la IA deja de ser un experimento y se convierte en infraestructura.
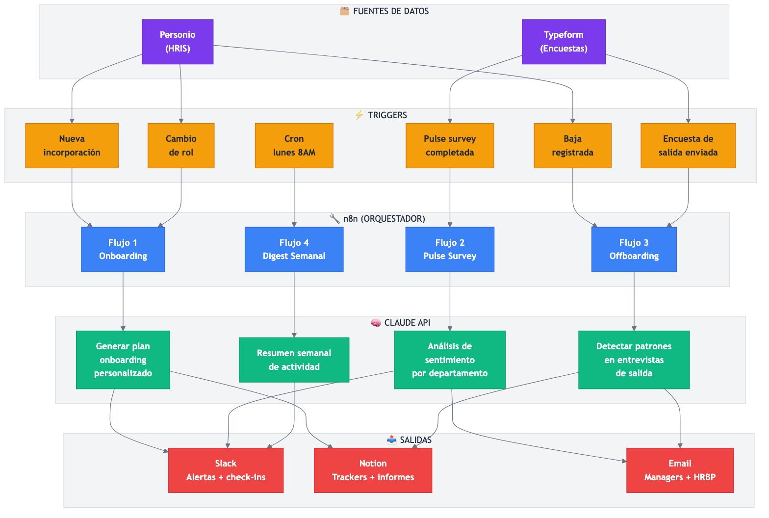
El stack: cómo está conectado todo
El equipo no usa un producto mágico de IA-para-HR. Usa cuatro capas de herramientas que probablemente ya tienes en tu empresa, conectadas con flujos de automatización.
┌─────────────────────────────────────────────────────────────┐
│ CAPA 1: FUENTES DE DATOS │
│ │
│ PERSONIO (HRIS) TYPEFORM / GOOGLE FORMS │
│ ├─ Nueva incorporación ├─ Pulse survey mensual │
│ ├─ Baja registrada └─ Encuesta de salida │
│ └─ Cambio de rol │
├─────────────────────────────────────────────────────────────┤
│ CAPA 2: ORQUESTACIÓN │
│ │
│ n8n (self-hosted) │
│ ├─ Webhooks de Personio │
│ ├─ Triggers programados (cron) │
│ ├─ Lógica condicional + routing │
│ └─ Gestión de errores + reintentos │
├─────────────────────────────────────────────────────────────┤
│ CAPA 3: INTELIGENCIA │
│ │
│ CLAUDE API (claude-sonnet-4-5-20250514) │
│ ├─ Análisis de sentimiento (encuestas) │
│ ├─ Generación de planes de onboarding │
│ ├─ Detección de patrones en exit interviews │
│ └─ Resúmenes semanales de actividad │
├─────────────────────────────────────────────────────────────┤
│ CAPA 4: SALIDAS │
│ │
│ SLACK NOTION EMAIL │
│ ├─ Alertas ├─ Onboarding ├─ Informes a │
│ ├─ Check-ins │ trackers │ managers │
│ └─ Digest ├─ Exit reports └─ Escaladas │
│ semanal └─ Handbook vivo a HRBP │
└─────────────────────────────────────────────────────────────┘
Personio es la fuente de verdad. n8n es el orquestador. Claude es el cerebro. Y las salidas van a donde la persona las necesita: Slack para lo urgente, Notion para lo que se consulta, email para lo formal.
Los 4 flujos que sostienen el día a día
Flujo 1: Onboarding que no depende de que nadie se acuerde
Cuando alguien entra en Personio como nueva incorporación, el flujo se activa solo.
Qué pasa:
n8n detecta el webhook de nueva incorporación en Personio
Claude recibe los datos del empleado + el handbook de la empresa y genera un plan de onboarding personalizado por rol
Se crea la página de onboarding en Notion con todas las tareas específicas para esa persona
Día 1: Slack envía el mensaje de bienvenida al nuevo empleado y al manager
Día 3: recordatorio automático para completar compliance y documentación
Semana 1: check-in de tres preguntas al empleado vía Slack
Semana 2 y 4: seguimiento automático, escalada al HRBP si algo queda sin resolver
Este es el prompt que usa Claude para generar el plan de onboarding:
Eres un especialista en onboarding de empleados.
CONTEXTO DE LA EMPRESA:
{{ $json.handbook_content }}
DATOS DEL NUEVO EMPLEADO:
- Nombre: {{ $json.employee_name }}
- Rol: {{ $json.job_title }}
- Departamento: {{ $json.department }}
- Manager: {{ $json.manager_name }}
- Fecha de inicio: {{ $json.start_date }}
INSTRUCCIONES:
1. Genera un plan de onboarding de 30 días específico para este rol.
2. Incluye tareas de compliance obligatorias en los primeros 3 días.
3. Añade 3 check-ins con el manager (día 5, día 15, día 30).
4. Sugiere 2-3 personas del equipo con las que debería tener
una reunión de presentación (basándote en el departamento).
5. Adapta el tono al departamento: técnico para Engineering,
más cercano para People o Marketing.
FORMATO DE SALIDA:
Devuelve un JSON con esta estructura:
{
"semana_1": [{"día": 1, "tarea": "...", "responsable": "..."}],
"semana_2": [...],
"semana_3_4": [...],
"reuniones_sugeridas": ["..."],
"compliance": ["..."]
}
Y esta es la configuración del nodo de Slack que envía la bienvenida:
{
"node": "Slack - Bienvenida",
"type": "n8n-nodes-base.slack",
"parameters": {
"channel": "#nuevas-incorporaciones",
"text": "👋 ¡Hoy se incorpora *{{ $json.employee_name }}* al equipo de *{{ $json.department }}*!\\n\\nRol: {{ $json.job_title }}\\nManager: {{ $json.manager_name }}\\n\\n{{ $json.welcome_message }}",
"otherOptions": {
"unfurl_links": false
}
}
}
Herramientas: Personio + n8n + Claude API + Notion + Slack
Tiempo del equipo: ~15 minutos por incorporación (solo lo que requiere criterio humano)
Antes: 3-4 horas por incorporación, muchas cosas que se caían por el camino
🔴 Lo que descartaron: un chatbot de onboarding vía WhatsApp Business. La tasa de uso fue del 12%. Nadie quería resolver sus dudas de primer día hablando con un bot. Los mensajes de Slack personalizados con el nombre del manager y contexto real del equipo sí funcionaron.
Flujo 2: Pulse survey con análisis de sentimiento en tiempo real
Una vez al mes, el equipo lanza una encuesta de 5 preguntas a toda la empresa.
El dolor de antes: 400+ respuestas en texto libre, alguien del equipo leyéndolas durante un día entero, un informe que llegaba 10 días después cuando ya nadie se acordaba de qué había contestado.
Qué pasa ahora:
Typeform cierra la encuesta el viernes a las 18h
n8n recoge todas las respuestas y las agrupa por departamento
Claude analiza el sentimiento de cada departamento, detecta temas recurrentes y genera un informe estructurado
Si algún departamento tiene puntuación por debajo de 6/10, el HRBP recibe una alerta en Slack antes de que salga el informe general
El lunes a las 9h, todos los managers reciben el informe de su departamento por email
Este es el prompt de análisis de sentimiento:
Analiza las siguientes respuestas de una encuesta de pulso
del departamento {{ $json.department }}.
RESPUESTAS:
{{ $json.responses }}
INSTRUCCIONES:
1. Clasifica el sentimiento general del departamento
en una escala del 1 al 10.
2. Identifica los 3 temas más mencionados.
3. Detecta si hay alguna señal de alerta (burnout,
conflicto con management, falta de recursos).
4. Compara con el resumen del mes anterior si está disponible:
{{ $json.previous_month_summary }}
5. Genera un párrafo de resumen ejecutivo para el manager
(máximo 150 palabras, tono directo, sin jerga de HR).
FORMATO:
{
"score": 7,
"temas_principales": ["...", "...", "..."],
"alertas": ["..." | null],
"tendencia_vs_mes_anterior": "mejora|estable|deterioro",
"resumen_para_manager": "..."
}
Herramientas: Typeform + n8n + Claude API + Slack + email
Tiempo del equipo: revisar el informe y decidir acciones (~45 minutos vs. un día entero antes)
🔴 Lo que descartaron: un flujo de screening de CVs completamente automático, sin revisión humana. En los primeros dos meses, el agente descartó 23 candidatos que una persona del equipo hubiera llevado a entrevista. No por sesgo de la IA, sino porque los criterios que le dieron eran demasiado rígidos y no capturaban matices como trayectorias no lineales o experiencia equivalente. Ahora el agente puntúa y justifica; el equipo siempre decide quién avanza.
Flujo 3: Offboarding que captura lo que nadie capturaba
El offboarding es el proceso más ignorado de HR. Y el más caro de ignorar.
Cada salida es información. Por qué se va alguien. Qué no funcionó. Qué mejoraría si pudieran rebobinar. Esa información suele perderse en un formulario que nadie analiza hasta que ya es tarde.
Qué pasa ahora:
Personio registra una baja
n8n activa la secuencia completa: envía la entrevista de salida vía Typeform, genera el checklist de accesos a revocar, crea la lista de devolución de equipo
Claude analiza la entrevista de salida y la cruza con entrevistas anteriores del mismo departamento
Si detecta un patrón (¿es la tercera persona de diseño que menciona falta de feedback del manager en 6 meses?), genera un informe de patrón y lo envía al HRBP con contexto histórico
El acceso a herramientas se documenta automáticamente para IT
El nodo clave es el de detección de patrones:
{
"node": "Claude - Detectar patrones de salida",
"type": "@n8n/n8n-nodes-langchain.lmChatAnthropic",
"parameters": {
"model": "claude-sonnet-4-5-20250514",
"prompt": "Compara esta entrevista de salida con las {{ $json.previous_exits_count }} anteriores del departamento {{ $json.department }}. ¿Hay temas que se repiten? ¿Hay algún patrón que debería preocupar a HR? Sé directo y específico.",
"messages": [
{
"role": "user",
"content": "ENTREVISTA ACTUAL:\\n{{ $json.current_exit }}\\n\\nENTREVISTAS ANTERIORES:\\n{{ $json.previous_exits }}"
}
]
}
}
Herramientas: Personio + n8n + Claude API + Typeform + Notion
Tiempo del equipo: revisar el análisis y decidir si hay algo que escalar (~20 minutos por salida)
Flujo 4: El digest semanal que nadie tenía tiempo de preparar
Cada lunes a las 8h, el equipo de HR recibe en Slack un resumen automático:
Nuevas incorporaciones de la semana y su estado de onboarding
Alertas abiertas (tareas de onboarding sin completar, encuestas pendientes)
Headcount actual por departamento vs. plan de contratación
Próximas revisiones de período de prueba
Cumpleaños y aniversarios de la semana (sí, esto también importa)
Claude genera este resumen tirando de los datos de Personio + Notion. El equipo tarda 5 minutos en leerlo y priorizar la semana.
{
"node": "Cron - Lunes 8AM",
"type": "n8n-nodes-base.scheduleTrigger",
"parameters": {
"rule": {
"interval": [
{
"field": "cronExpression",
"expression": "0 8 * * 1"
}
Antes: ese mismo resumen lo preparaba alguien del equipo cada lunes. Tardaba entre 45 y 90 minutos cruzando datos en hojas de cálculo.
Lo que no funciona todavía (y es importante que lo sepas)
Estos flujos llevan seis meses funcionando y hay cosas que siguen sin estar resueltas:
🟡 El screening necesita calibración constante. Los criterios que le das a Claude importan más de lo que crees. Si tus job descriptions son genéricas ("buscamos un perfil dinámico y proactivo"), el scoring va a ser igual de genérico. Basura que entra, basura que sale.
🟡 La calidad del análisis de encuestas depende de las preguntas. Si las preguntas son cerradas y de escala del 1 al 5, Claude tiene muy poco con qué trabajar. Las preguntas abiertas bien diseñadas marcan la diferencia entre un informe útil y un resumen vacío.
🟡 Los conflictos interpersonales siguen siendo 100% humanos. Y tienen que serlo. El agente no sabe que el conflicto entre dos personas lleva seis meses enquistado porque nadie lo documentó. No hay modelo que sustituya una conversación difícil bien gestionada.
🟡 La privacidad de datos es un tema abierto. Enviar respuestas de encuestas a una API externa requiere consentimiento explícito y cumplir con GDPR. Este equipo usa Claude en Europa (región EU) y anonimiza las respuestas antes de enviarlas. No es trivial y requiere coordinación con Legal.
El framework para saber qué automatizar primero
Antes de construir cualquier flujo, pasa cada proceso por estas preguntas:
Pregunta | Si la respuesta es SÍ | Si la respuesta es NO |
|---|---|---|
¿El proceso tiene reglas claras y repetibles? | Candidato a automatizar | Necesita más estructura antes |
¿Un humano revisa el output antes de que tenga efecto real? | Diseño correcto | No lo automatices todavía |
¿Puedes medir si el agente lo hace mejor que el proceso manual? | Adelante | Define métricas primero |
¿Los datos que necesita están ya digitalizados? | Implementación rápida | Primero digitaliza la fuente |
Orden recomendado de implementación:
Onboarding. Es el proceso más repetitivo, el que más se cae sin sistema, y el que más impacto tiene en la experiencia de las personas que entran. Resultados visibles en la primera semana.
Análisis de encuestas. Porque ya tienes los datos; solo necesitas conectarlos. De un día de trabajo manual a 45 minutos de revisión.
Offboarding. Menos frecuente, pero cada insight que capturas puede evitar la siguiente salida.
Screening. El más potente pero el más delicado. No lo montes sin haber pensado muy bien qué criterios le das al agente y sin un humano revisando cada decisión.
Un equipo de tres personas no puede hacer el trabajo de diez.
Pero con el stack adecuado, sí puede hacer el trabajo que importa de diez — y dedicar el tiempo que sobra a lo que ningún agente puede hacer: escuchar, decidir con contexto, y tener las conversaciones que importan.
La diferencia no está en trabajar más horas. Está en diseñar bien los flujos una vez y dejar que el sistema absorba el volumen.
¿Quieres el template de este flujo?
Recomienda People Things a un compañero de HR y recíbelo en tu email.
¿Estás buscando formar a tu empresa en IA?
Ahh y como sabes, seguimos colaborando con Próximo, el programa de upskilling en IA para tus empleados.


Continúan ofreciendo una llamada gratis de 30 minutos de consultoría para ayudarte a integrar un programa de formación en IA para tus empleados.